看圖快速學變頻器
在嵌入式開發中,經常會涉及到對電機的控制,目前交流電動機的變頻控制應用非常廣泛,所以我們來簡單看圖介紹下變頻器 (variable-frequency drive VFD) 假設各位已經了解電機的原理。
VFD 變頻器簡介

框圖

變頻器(Variable-frequency Drive,VFD)是應用變頻技術與微電子技術,通過改變電機工作電源頻率方式來控制交流電動機的電力控制設備。變頻器主要由整流(交流變直流)、濾波、逆變(直流變交流)、制動單元、驅動單元、檢測單元微處理單元等組成。變頻器靠內部IGBT的開斷來調整輸出電源的電壓和頻率,根據電機的實際需要來提供其所需要的電源電壓,進而達到節能、調速的目的,另外,變頻器還有很多的保護功能,如過流、過壓、過載保護等等。隨著工業自動化程度的不斷提高,變頻器也得到了非常廣泛的應用。
VFD 系統圖
典型的變頻器系統圖如下所示. 主要包括,操作面板,VFD控制器,電機等部分

典型結構圖
典型的結構如下圖所示:主要包括控制平臺,測量電路,功率電路,保護電路等

這里的DSP, FPGA也可以是其他類型的微控制器,或者微處理器,不特指。
常見的變頻器有兩種類型電壓型

其中功率逆變部分多使用IGBT和IGCT等功率管。
典型算法
其中以西門子為代表的控制算法主要是基于坐標變換,以ABB為代表的算法有興趣的猿友可以自行查找資料獲取,這里不在贅述
Clark 變化也就是我們經常說的3-2變換

將兩相交流變換為直流,這樣簡化。
這里需要數學功底來推導,
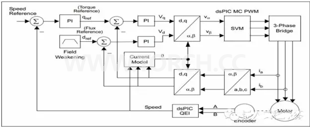
矢量控制
許多芯片MCU,MPU廠商都給出了變頻矢量控制的框圖和算法庫,有興趣的可以研究研究,例如下圖為微芯科技(Microchip)給出的框圖

我們可以在Matlab上進行仿真算法



